三大交易所的ESG报告标准
了解ESG(环境、社会及管治)报告在上交所、深交所和港交所的区别与标准对企业制定和实施ESG策略非常重要。以下是详细的比较和标准介绍:
比较与总结
各交易所的ESG标准既有共性也有差异,企业需要根据自身所处市场和行业特点,选择合适的标准进行ESG报告的编制和披露。
交易所ESG报告披露标准
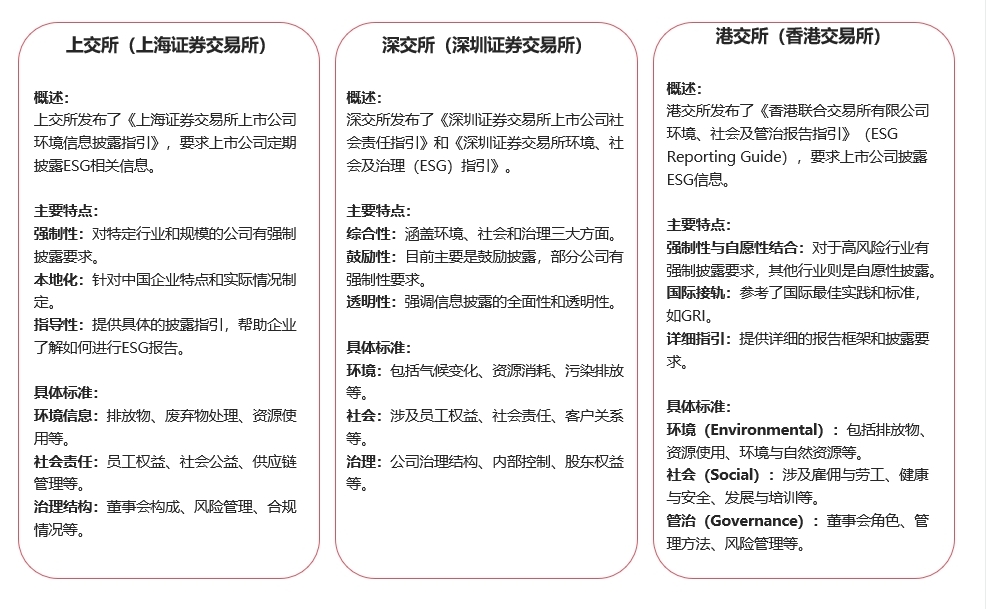
上交所对ESG报告编制要求
深交所对ESG报告编制要求
港交所对ESG报告编制要求
相关热门问答
中小企业在准备ESG(环境、社会和公司治理)报告时,往往面临许多特定的挑战。这些挑战主要包括资源限制、数据管理不足、对ESG标准的不熟悉以及缺乏相关经验等方面。本文将详细探讨这些挑战,并提供一些可能的解决策略,帮助中小企业更好地应对这些问题。资源限制中小企业最大的挑战之一就是资源的限制。相比大公司,中小企业往往资金不足,难以承担高昂的ESG报告成本。此外,中小企业的人力资源也较为有限,可能缺乏专门负责ESG报告的员工。这种资源的双重限制使得中小企业在制定和实施ESG计划时面临较大困难。解决
联系电话:13810406181(微信同号)18918121525(微信同号)
上海总公司: 上海市松江区广富林路4855弄115号4层  
郑州分公司: 郑州市中原区棉纺西路32-128号锦艺国际中心A座15层  

友情链接: 上海楠贝企业管理咨询中心  |  

2026 © 上海楠贝企业管理咨询中心 版权所有 全国咨询服务热线:13810406181   沪ICP备17012129号

扫一扫微信
电话咨询

   13810406181

   021-80158769